城市福音運動 -- 職場 x 禾場 x 主場
- Prof Natalie Chan
- Oct 20, 2025
- 4 min read
城市轉化學院院長
陳敏斯教授
看見職場啟發的蓬勃,掀起宣教的浪潮,誠然令人感到鼓舞,特別是在近年堂會發展不斷下滑的趨勢下,更形成了強烈的對比。但我關心的不是堂會的不足和不濟,反而是更全面的宣教觀。宣教當然包括傳福音,但卻不止於此。在職場啟發引起的浪潮也為不少信徒帶來更新和復興,並讓不同宗派和背景的信徒和牧者,為福音的緣故,一起合作、共同努力。
宣教範式轉移 – Missio Dei
經過百多年的建立和反省, 20世紀的宣教範式有很大的轉移。 21世紀強調「神的宣教」Missio Dei,宣教不是教會的一項事工,乃是神的屬性,神的心腸、計劃和作為,讓神的榮耀得彰顯,並得稱讚。所以我們的焦點不是追隨那些看似興旺蓬勃的,或者是以教會或差會主導的宣教,反而是聚焦、察驗神的作為,祂的腳蹤,予以配合和回應。
神的作為從沒有在城市中間斷,我相信一個很好的開始,就是堂會可更主動體驗和瞭解職場宣教的情況。很多堂會都面對斷層、事奉人員及佈道力量不足,過分着重制度和教條,欠缺彈性和活力,佈道和差傳多是由一個部門負責,從上而下的指派,內聚文化讓新人不容易加入。
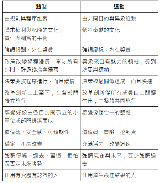
體制與運動的平衡
提摩太、凱勒 (Tim Keller) 在《21世紀教會成長學》The Center Church 一書中提到體制與運動的平衡。我們不要看到職場宣教的流動和活潑,便否定教會的體制。正如其中一位受訪者提到,宣教的突破就如一位建築師,充滿創意和夢想,堂會就是一位工程師,注重建築物的結構和穩定,他們之間是有張力的,但必須一起合作,才可建成既美觀又穩妥的樓宇。初信者和被更新的信徒仍然需要教會的盛載,在當中成長,才讓神得榮耀和頌讚。
凱勒牧師又指出「聖經所刻劃的教會,既是有機體,又是組織。」1 使徒行傳用有機體的語言來描繪教會的生活,教會及門徒的人數增加、成長、散播開來,神的道本身是有生命和力量的。但每當一個教會成立,保羅總是用心指派長老—— 富有權柄的領袖 —— 然後才離開。保羅的做法顯示,擁有一個權柄架構對於活力充沛、自然成長的教會而言,至為重要,以確保會友能夠把使徒的目標和教導傳承下去,並具體實踐出來。堂會可從以下的準則2,評估現在的狀態,是否需要更多運動的元素。

教新在「2023香港教會形態發展趨勢的研究」中,也曾以這些準則評估教會,並發現「不會計劃」改變的堂會擁有較多體制的特徵,「已有計劃」改變的教會在運動的元素上較強。但整體而言,研究發現只有三分一堂會考慮或計畫改變現行運作模式,「改變」未有發展成趨勢。
職場宣教為堂會帶來突破
如果發現堂會制度過分僵化,參與職場宣教可加強運動的元素。堂會很多弟兄姊妹都是在職的,可以由他們開始,探訪他們工作的地方,與之連結、鼓勵並差派他們在職場宣教和服侍,讓他們作主導,牧者覆蓋和跟進。在教會和職場信徒之間也有不少機構,如啟發及不同行業的團契,當中也有很多合作的可能性。
凱勒牧師指出最能展現有機組織的運動動能,莫過於自然發展拓植事工。要在職場信主的人加入一般的堂會並不容易,他們不太習慣單向宣講,堂會文化,但這樣反而造就了植堂的契機。譬如Aspire Church也是由職場啟發開始,一班對福音有熱誠和負擔的年輕人,在母會的差派和祝福下成立的。還有Simply Church,也是由一群職場領袖建立的職場教會,除了平日在公司聚會,也延伸到家庭,就算同事離開了,仍可繼續,更邀請家人朋友,自然繁殖和拓展。
另外堂會也可以考慮聘請專責職場的宣教士,就如循道衛理觀塘堂,由起初開設觀塘Methodist City Space (MCS),舉辦福音午餐和不同的活動,凝聚了不少信徒,並提供門訓和覆蓋,推動他們在職場宣教和服侍,至今已經18年,祝福了不少區內職場的弟兄姊妹,果實纍纍。
除了上述以外,職場也有不同形式和使命的群體,小組及團契,很多都歡迎牧者參與,這些都是寶貴的體驗機會,雖然總不能完全了解職場的狀況,但就如末底改跟以斯帖,要有效牧養,必須要緊貼對方的脈搏,辨識時機以作出屬靈的提醒。密切的接觸和交流也幫助牧者,在宣教、講道及牧養上,更能掌握文化的差異和職場的處境。
城市福音生態系
職場的佈道事工與教會更新都是城市福音生態系內重要的一環,以上展現了他們一些互動的可能性。要將福音遍傳不是某一間教會、某一間機構或公司的工作,是各方聖徒和體系的互動。正如下圖3所示,核心圈是經過處境化的神學異象,內圈是教會拓展及教會更新運動,外圈是不同的專業事工,包括職場佈道,信仰與工作的融合等。

堂會仍然扮演非常重要的角色,承載不同事工的福音果子,更新開拓。每個社區都有些元素較弱或較強,就讓我們從今天開始察驗和辨識,如何超越以往的事工聯盟,跨越我們的安舒區,強化生態圈裏面的每一環,在神的恩典下,讓福音運動在城市的每一個角落興起。
Tim Keller, Center Church: Doing Balanced, Gospel Centered Ministry in Your city (Zondervan, 2012) P.344
Ibid, P. 340
Ibid, P.372




Comments